敬請支持‧歡迎訂閱本報newsletter
2024/11/1
代理司法院長職務。(中央社檔案照片).jpg)
(中央社記者溫貴香台北1日電)總統賴清德提名的司法院大法官人事案,立法院迄今未審查,以致司法院正副院長懸缺。總統府發言人郭雅慧今天表示,司法院日前依法呈請總統指定代理院長人選,總統已核示請大法官謝銘洋代理司法院長職務。
郭雅慧下午透過新聞稿說明,司法院為國家最高司法機關,院長綜理院務及監督所屬機關。司法院長、副院長同時出缺時,依據司法院組織法第7條第5項規定,由總統就大法官中指定1人代理院長,代理期間至繼任院長、副院長經立法院同意,總統任命之日為止。
郭雅慧說,謝銘洋為德國慕尼黑大學法學博士,專精智慧財產權法與科技法律領域,曾任台大法律學院院長、台灣法學會理事長、民間司改會董事,長期關注民主人權及司法改革議題,具高教行政經驗,學術成就亦備受肯定。
歡迎訂閱本報newsletter
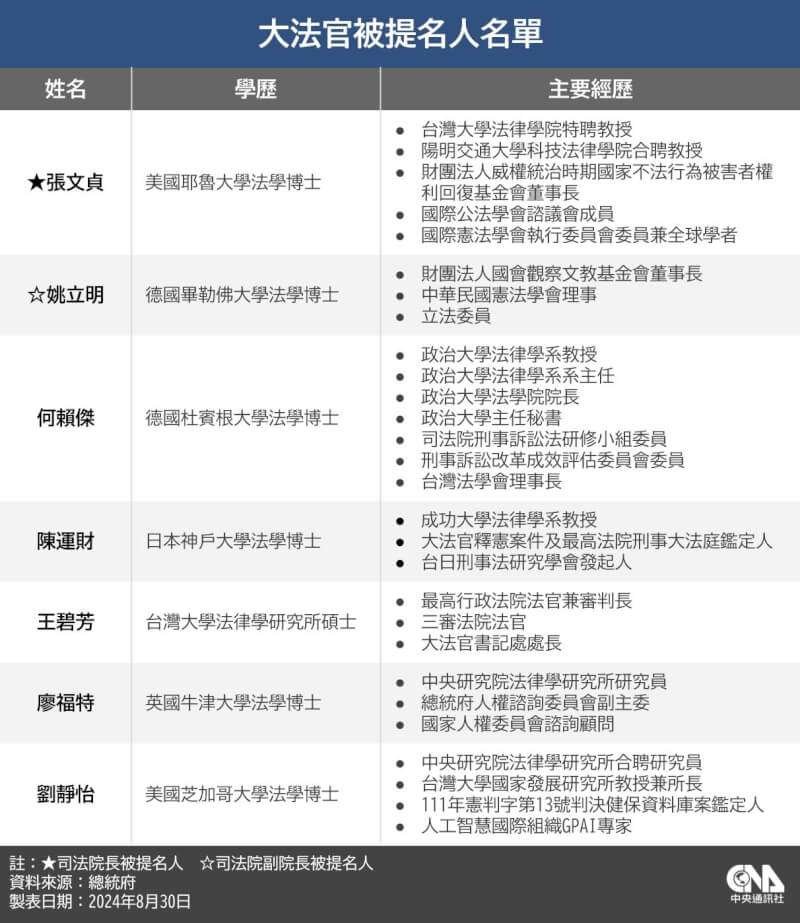
郭雅慧強調,司法院正、副院長及大法官為國家重要憲法職務,總統於8月30日提名張文貞等7位被提名人,均富深厚法學素養及進步民主人權理念,籲請立法院儘速完成同意權審查,讓被提名人早日就任,司法院得以正常運行,發揮功能。
總統賴清德8月底提名張文貞出任司法院長,姚立明出任司法院副院長,以及何賴傑、陳運財、王碧芳、廖福特與劉靜怡共7位司法院大法官人選。(編輯:謝佳珍)1131101

本報24/7隨時更新 歡迎定閱newsletter


-218x150.jpg)
。(中央社檔案照片)-218x150.jpg)
。(中央社檔案照片)-218x150.jpg)
表示,談判團隊從未做出晶片五五分的承諾,這次沒有討論這項議題,也不會答應這樣的條件。中央社-218x150.jpg)