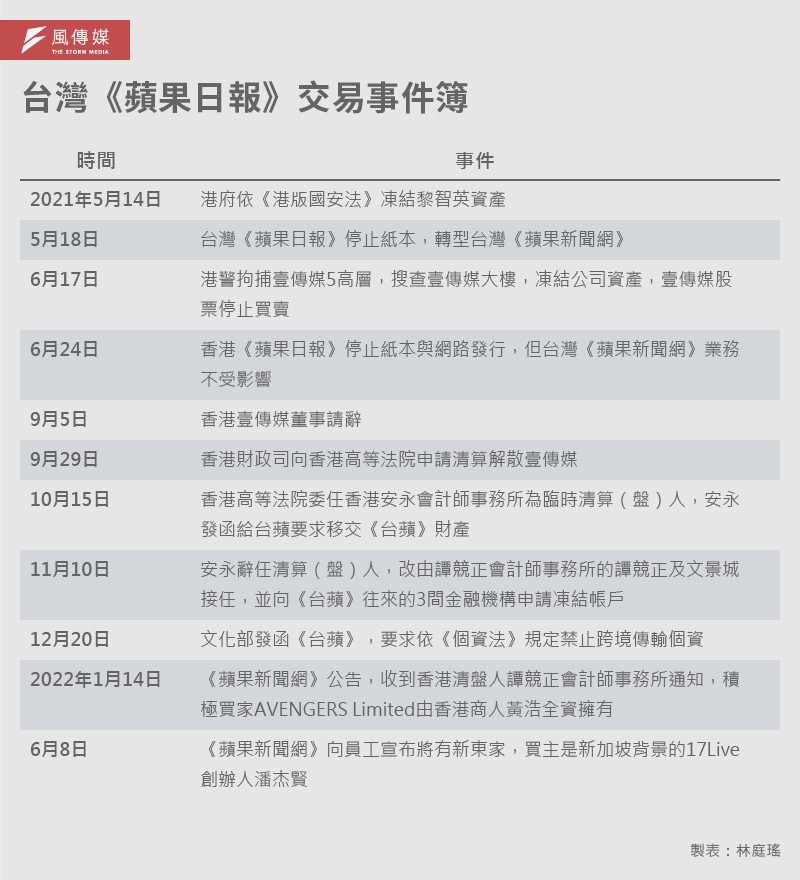
2022-06-10 風傳媒
灣《蘋果新聞網》(簡稱《台蘋》)將易主消息引起國安單位震驚,一來外傳新台幣3億到15億都高過市場行情,二來外傳「中共白手套」的香港商人黃浩在交易過程陰魂不散,又與新加坡商人潘杰賢聯手高價收購,政府高度懷疑「蘋果紅了」,紅色資本想趁機進入這個「不賺錢又會得罪人」的行業,政府將從嚴審查資格。
這次《台蘋》的收購價到底多少錢?《台蘋》聲稱,收購價遠超過新台幣3億元。香港《明報》報導,新買家黃浩、潘杰賢聯手入股,收購總價為15億元,黃浩占70%、潘杰賢占30%股權,未來的董事長將是黃浩。但市場人士認為,《台蘋》出價不超過3億元,因為值錢的都質押了,所以「海董」林崑海生前才大砍價,目前喊到15億元,很可能是買方墊高價碼、預留轉賣後路。
港版國安法牽動兩岸敏感神經 台蘋交易案引國安單位高度警覺
據國安高層向《風傳媒》透露,黃浩、潘杰賢皆2人皆已在台灣處理交易案。國安高層指出,這是高度政治的敏感交易案,政府一般不會介入媒體買賣,但港府是從《港版國安法》出發,拘捕《壹傳媒》創辦人黎智英並凍結其資產,進而要對台灣的公司進行處分,香港方面積極尋找法律漏洞,和《台蘋》內部人員達成秘密交易,都是要盡量「規避」台灣政府公權力的介入。
《台蘋》從去年就一直在尋找買家,有興趣的買家頗多,陸續傳出愛爾麗集團、寶佳集團,及有線電視中嘉大股東、親綠電視台大股東、及媒體業大老闆等。但新買家只想要逢低接手,都不想承接《台蘋》的人事包袱,要《台蘋》先行裁員才要接手,所以《台蘋》從2020年約1000人,經過2波大量解僱,逐漸瘦身到300人。
不過,從香港高等法院去年10月指派香港安永會計師事務所為《壹傳媒》的臨時清算人(香港稱清盤人),台港官方就頻頻為此事暗中交手。安永接獲任命以後,立即隔海發函給《台蘋》,要求《台蘋》交出設備、支票存根、支票簿、公司章、固定資產登記、現金存貨等,要求清點並移交資產,這已引起了國安單位的高度警覺,多次跨部會研究如何因應。
黃浩曾收購港媒《都市日報》 潘杰賢以交友網站起家
事實上,當全球四大會計師事務所的安永退出,改由譚競正會計師事務所接手當清盤人後,台灣官方高度懷疑,清盤人是否已與現在《台蘋》管理層達成默契。尤其今年初《台蘋》公告,收到香港清盤人譚競正會計師事務所通知,香港商人黃浩是「積極買家」後,因為他有中資背景,更加深台灣官方疑慮。據透露,黃浩的代表、香港前《都市日報》社長李永康,已到《台蘋》擔任顧問。
黃浩(Kenny Wee)1972年出生於香港,父親是來自馬來西亞砂勞越州古晉的華人,母親是印尼華人,其姓氏英譯Wee是福建話。黃浩少年時即赴澳洲留學,畢業後曾於新加坡唱片公司工作,後回香港從事餐飲生意,也曾在台灣居住5年。黃浩最受矚目的是2009年與港姐徐淑敏(現名徐菁遙)結婚,兩人育有3個女兒。
黃浩早年投身餐飲業,後來轉到傳媒業,傳媒界指其經營能力奇差無比。據香港資深媒體人說,「黃浩在2013年收購香港《都市日報》,這家報紙本來很強勁,他入主後立刻變成一堆草,4年後就賣掉了。」2017年黃浩聲稱要買下香港和台灣《壹週刊》,黃浩之亂搞了大半年,不僅嚴重打擊了同仁士氣,到了該付款時,他也根本沒錢可買,唬弄了一大圈後來被《壹傳媒》告上香港法院,最終和解收場。
另一位合資人潘杰賢(Joseph Phua)出生新加坡的企業世家,從紐約大學的史騰商學院拿到金融學士,接著在芝加哥大學布斯商學院拿到工商管理碩士。他在創業前,曾在麥肯錫公司與花旗銀行工作,在2013年創立交友網站Paktor(拍拖),快速打進東南亞與台灣市場,也透過Paktor認識台灣女友並結婚。2017年他與麻吉大哥黃立成共同創辦M17 Entertainment,由潘杰賢擔任執行長。

國安高層列交易案5大疑點 擔心黃浩是北京「白手套」
國安高層指出《台蘋》交易案有5大疑點,仍待政府嚴查,疑點一,《台蘋》稱收購價比外傳的3億更高,甚至傳出15億元,不論香港人或新加坡人,哪來那麼多錢買一家「不賺錢又會得罪人」的媒體?國安單位懷疑黃浩的背景不單純,擔心他是聽從北京的「白手套」;而跟黃浩接觸過的黨政高層私下形容,「他是一個很有野心的人。」
疑點二,潘杰賢為何現在突然對投資《台蘋》有興趣?香港媒體圈指黃浩只是一位代理人(泊車仔),只是常見於娛樂版追女明星的香港商人,曾收購香港《都市日報》,但4年後草草收場。而潘杰賢過去從未有表態對媒體有經營興趣,這次何以想高價入股《台蘋》?
疑點三,潘杰賢與黃浩之間的關係為何?國安人士懷疑,潘杰賢是新加坡人,又是台灣女婿,兩人合作收購《台蘋》經營權,是否黃浩找來潘杰賢當煙霧彈,淡化黃浩的中資色彩?
疑點四,《台蘋》精神領袖葉一堅居中扮演的角色,國安人士說,葉一堅原本稱病拒不配合香港清算人,為何現在卻反而願意成為《台蘋》新東家的榮譽主席?
疑點五,《台蘋》交易案應由清算人出來宣布,才算正式,但清算人譚競正會計師事務所為何都沒有出面說明?更何況,原本清算人是全球四大會計公司之一的安永聯合會計公司,為何後來交給一家規模較小的譚競正會計師事務所?
雖然黃浩和潘杰賢將收購《台蘋》業務,但相關程序仍需要通過台灣政府機關,包括經濟部商業司、投審會和陸委會等單位的審核,才算過關。

《台蘋》擁龐大數位化資料庫 恐涉「個資跨境傳輸」問題
兩岸決策官員指出,根據《大陸地區人民來台投資許可辦法》規定,陸資持股採逐層認定,只要任一層持股超過3成即屬陸資。《台蘋》在申請公司變更登記後,15天內就要檢附所有文件資料送審,這時會去詳查新的負責人與公司有無陸資問題。雖然《台蘋》是港資在台分公司,不是台灣公司被外資併購,但因為媒體經營權變更涉及國安問題,因此需要詳細審查。
港府推行《港區國安法》已影響到台灣人民,親北京的港媒《大公報》點名中研院台史所副研究員吳叡人違法,更指香港記者協會、香港外國記者協會也違法,吳叡人成了台灣首位被點名違《港區國安法》的學者。再加上香港向來敢言的媒體《立場新聞》、《眾新聞》接連被迫收攤,因此對於黃浩收購《台蘋》的後續發展,特別受到台港兩地的高度關注。
外界更憂心《台蘋》將成為《港版國安法》下一波受害者。兩岸決策官員表示,《台蘋》擁有龐大的數位化資料庫,涉及「個資跨境傳輸」的問題,須有《個人資料保護法》的規範;因為這宗交易案,恐使《台蘋》員工個資、新聞資料庫等遭不當利用,更讓台籍員工及相關人士面臨追訴的風險,也擔憂相關個資隱私受到侵犯。
據了解,國安會秘書長顧立雄曾私下表示,此事是基於《港版國安法》而進行,政府一定會盡全力嚴查。文化部發函要求《台蘋》禁止跨境傳輸個資,不能將採訪個資及資料提交給港府及清算人,以免國人遭到《港版國安法》追訴。
據國安高層指出,《台蘋》這宗買賣是個政治事件,黎智英因《港區國安法》遭法院判刑後,港府凍結壹傳媒資產並強制清算,港府不但傷害原有股東權益,並且積極尋找法律漏洞,和《台蘋》內部人員達成秘密交易,交易期間的所做所為,都是要規避台灣政府公權力的介入,因此政府認為這宗買賣不具有正當性,也將全力維護相關國人的安全。